当前位置: 首页 > 经典案例 > 婚姻类 > 离婚允诺偿还房贷后不履行?

离婚协议是指由同意解除婚姻关系的夫妻双方共同协商确认并签署的关于财产分割、子女抚养、债务分担等的书面协议。依据诚实信用原则,在无欺诈、胁迫等情形下签署合法的离婚协议,双方均应遵守履行。


夫妻二人协议离婚,约定共同所有的某套房子归女方所有,但贷款由男方进行清偿。但二人离婚后,男方却一直未按协议履行还款义务,女方多次代为偿还,在多次通过司法途径讨要房贷未果后,女方出售该房屋一次性还清房贷,并向男方追讨,那么法院究竟会裁判?和小编一起来看看本周的案例。



案情概览

 (2020)川01民终170号

离婚协议,离婚后财产纠纷

本案中,陈某与彭某在离婚协议书中约定,案涉房屋银行贷款每月月供由陈某负责偿还,直至还清贷款为止。但双方离婚后,陈某多次未按时偿还房贷。彭某为保护个人信用,避免多次讼累及银行房贷逾期高额罚息,遂采取了出售房屋并一次性归还贷款方式,来防止损失的扩大,符合法律规定。



说明:在不影响案件事实的情况下,为了便于阅读对表达进行了简化。


1

基本案情 /案情介绍

彭某(女)与陈某(男)原系夫妻关系,双方于2015年登记离婚,并签订《离婚协议书》,约定婚生子女随陈某生活,抚养费用由陈某负担;房屋A及车位归彭某所有,房屋A银行贷款每月月供5700元由陈某负责偿还,直至还清贷款为止婚后共同债务由陈某负责偿还,彭某不承担还债义务,双方在协议中还对其他房屋、车辆等进行了分割。

 

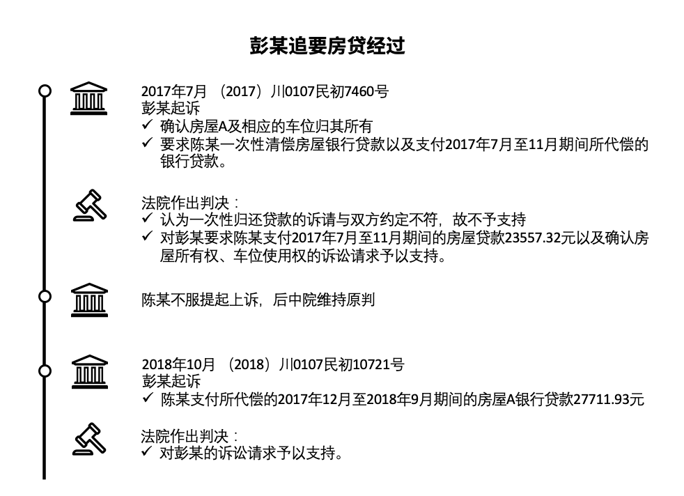
但《离婚协议书》签订后,陈某未按约支付案涉房屋的按揭款,彭某代偿了2017年7月至2018年9月的按揭款。彭某为追偿上述按揭款,向法院两次起诉。


图片

依据案件还原彭某起诉经过


上述判决生效后,陈某仍未按约定支付案涉房屋每月的按揭款。彭某继续按月代偿了2018年10月至2019年7月期限间的按揭款45113.81元。


2019年3月,彭某将房屋A出售给案外人并于同年7月使用房屋出售款偿还了全部剩余贷款432724.43元。后彭某再次向法院提起诉讼。


2

一审法院/法官说理

彭某诉讼请求:

判令陈某立即付清彭某为其垫付的银行贷款477837.59元以及利息(利息以477837.59元为基数,从起诉之日起按银行同期贷款利率1.5倍计算至付款之日止)。


法院另查明,房屋A原贷款期限为二十年,从2014年12月至2034年12月。


法院认为,彭某与陈某在《离婚协议书》中约定“位于房屋A归彭某所有,房屋银行贷款每月月供5700元由陈某负责偿还,直至还清贷款为止”、“后共同债务由陈某负责偿还彭某不承担还债义务”等内容,即表明双方当事人达成了“房屋归彭某所有,银行贷款由陈某偿还”的合意,陈某应当每月按时向银行归还贷款。


但其并未履行其每月归还贷款的义务,导致彭某多次进行代偿,并引发了诉讼。陈某的行为明显违反双方的约定,并且,陈某在两次诉讼后,仍逾期归还银行贷款,若彭某不进行代偿,将会影响彭某的信用甚至引发银行催要欠款、行使抵押权的诉讼若彭某按月代偿月供款,因贷款期限过长,将会导致彭某代偿后不断诉讼、陷入讼累


法院认为,彭某从防止自己的利益受损的角度出发,自陈某多次逾期后即有权一次性清偿贷款并行使所有代偿款的追偿权。


关于陈某辩称彭某一次性归还贷款的原因为出售房屋的意见,一审法院认为,彭某一次性归还贷款的原因并不影响彭某有权一次性代偿款项进而行使追偿的权利。因此,彭某有权要求陈某支付代为偿还的银行贷款477838.24元(45113.81元+432724.43元),法院对彭某要求陈某支付银行贷款的代偿款477837.59元的诉讼请求予以支持。


陈某应在彭某催要贷款的合理期限内向彭某偿还,陈某逾期偿还将会造成彭某相应的利息损失,故彭某有权主张资金占用利息,法院酌情将资金占用利息的计算标准调整为中国人民银行同期同类人民币贷款基准利率,将诉前调解期间作为合理期间,利息从立案之日即2019年9月2日起计算至实际付清之日止。


3

上诉理由/双方均上诉

陈某诉求:

1. 撤销一审判决,依法改判上诉人陈某仅需要向被上诉人彭某支付其在2017年12月至2019年3月期间代为清偿的银行贷款54917.41元。

2. 本案一审及二审诉讼费用由被上诉人彭某承担。


事实和理由:

陈某与彭某签订的《离婚协议书》中并未约定陈某需要一次性付清银行贷款,付清银行贷款是彭某的自行决定,该协议书也未约定陈某承担违约责任的问题

彭某在一审时认为陈某未按时支付银行贷款的行为给自己利益带来了损害,所以彭某才迫于无奈提前还清全部贷款。但是陈某并非恶意拖欠银行贷款,陈某在抚养两个孩子的同时还为彭某垫付了社保费用,经济实力有限。彭某为了自身利益,恶意捏造还款来源,应当自行承担因提前还贷导致的资金占用利息的损失。


彭某辩称:

被上诉人彭某与上诉人陈某曾约定位于房屋A归彭某所有,每月月供由陈某负责偿还,直至还清贷款为止。但其长期拒不偿还月供,影响到彭某的信用,为了防止自身利益遭受更大的损失,彭某选择一次性还清了银行贷款,故陈某应当依约向彭某垫返还付款项。


4

二审法院/法官说理

二审中,上诉人陈某提交永春县不动产登记材料复印件,经审查,该材料与本案处理无直接关联性,且无法证实其主张,故本院不予采信。被上诉人彭某未提供新证据。二审审理查明的其他事实与一审认定的事实基本一致,本院对一审查明的事实予以确认。

 

本院认为,彭某与陈某签署了《离婚协议书》,其中约定了双方离婚后财产归属及债务承担的问题,系双方真实意思表示,不违反法律强制性规定的情形,应属于合法有效,当事人应按照约定履行自己的义务

 

本案中,陈某与彭某在离婚协议书中约定,案涉房屋银行贷款每月月供由陈某负责偿还,直至还清贷款为止。但双方离婚后,陈某多次未按时偿还房贷。彭某为保护个人信用,避免多次讼累及银行房贷逾期高额罚息,遂采取了出售房屋并一次性归还贷款方式,来防止损失的扩大,符合法律规定,故陈某上诉称要求其一次性归还房贷没有合同或法律依据的理由不能成立,本院不予支持;关于陈某上诉称其经济实力有限等导致其无法按时支付房贷,本院认为该上诉理由没有法律依据,本院不予支持。

 

综上所述,陈某的上诉请求不能成立,应予驳回;一审判决认定事实清楚,适用法律正确,应予维持。


5

二审判决 /最终判决

驳回上诉,维持原判。

一、陈某于判决生效之日起十五日内支付彭某银行代偿款477837.59元;


二、陈某于判决生效之日起十五日内支付彭某资金占用利息,资金占用利息的计算方式为以477837.59元为基数,从2019年9月2日起按中国人民银行同期同类人民币贷款基准利率标准计算至实际付清之日止;


三、驳回彭某的其他诉讼请求。


6

律师提醒 /友情提示

离婚协议是夫妻双方共同协商认可的书面协议,系双方真实意思表示,在不违反法律强制性规定、不涉及他人合法利益等情况下,应属合法有效,双方均应按照协议约定履行相应的义务

 

从女方多次诉讼中不难发现:若是偶发性的履约问题,法院一般不会支持同约定不相符的一次性还款请求。但是在本案中,男方在法院生效判决后依旧不履行约定,女方为了避免逾期房贷为自身信用带来风险以及若仍按月还贷将在未来依旧需要多次诉讼追讨房贷的情况下,一次性结清贷款并进行追偿是在男方预期违约情况下对自身权利的合法维护